
| ひのき1型を2モーター仕様に(砲塔旋回は改造サーボを使用) | ||
|
「ひのき1型」砲塔旋回用のモーターを直接動かすタイプでしたが、1/35クラスのサイズだと、砲塔旋回用にモーターとギアボックスを組み込むより、小型のサーボを永久回転に改造して使ったほうが手っ取り早い。 と、言うわけで、ひのき1型からモーター制御用のMP4212を一個外して、走行用モーター2個だけ制御するタイプを作ってみました。 MP4212の制御用に、PICの入出力4ピン使用していたのに対して、サーボ制御にすることで1ピンですむので、3ピン余りが出ます。(笑) そこで、新たに3つの機能を追加してみました。 1.ライトの点灯(ライト用LEDを点灯可能に) 2.赤外線受信機能の追加 3.RC受信機と、赤外線受信の入力切替スイッチ です。 | ||
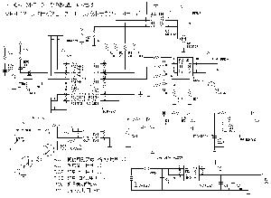
| 回路図 |
「ひのき1型」と比べて、コンバットサウンドのICを制御するピンが変更になってますが、これは基板にレイアウトした時にコンバットサウンドのICの場所を変更した為です。 | ![]() |
| プリント基板の設計 |
せっかく、MP4212を一個減らしたので、少しでもサイズを小さくしようと、パタンを大幅に変更しました... サイズは、42mm×38mmと、「ひのき1型」より、5mmほど小さくなっています。 | ![]() |
![]()
|
|
仕様 |
前進・後進→プロポの左スティックの上下 左右旋回→プロポの左スティックの上下と右スティックの左右 大砲音・機関銃音とLED発光→プロポの右スティックの左右(停止中のみ) 砲塔旋回→プロポの左スティックの左右 砲身の上下→プロポの右スティックの上下(停止中のみ) ライトの点灯→プロポの右の上下トリムを下にずらした後スティックを下にする(ON・OFF動作) | |
|
実際に作ったプログラム→hinoki02_4.asm 「ひのき1型」のプログラムに、ライトのON・OFFと、赤外線通信モード、砲塔旋回サーボのセンター位置の設定・記憶が追加されています。 |
||
|
ライトの点灯 |
ライトのON・OFFは、砲身上下用の3chが、110以下(100-150-200)の時にON・OFFします。 プロポで舵角調整できるタイプは、一番下で110くらいにしておき、トリムを使った時だけ105くらいになるようにしておくと使いやすいです。 プロポで舵角調整出来ないタイプ(27Mhzの4chプロポとか)は、プロポにあわせてプログラムを変更しておくと便利です。 | |
|
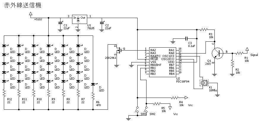
赤外線通信モード |
今回、赤外線で動作できるように機能を追加しました。 赤外線で動作させるメリットは、なんと言っても受信機がいらない事でより小型の戦車にも搭載できることです。 RCモードと、赤外線通信モードとの切り替えは、基板のジャンパーで行います。 ジャンパーがショート(スイッチON)している時は、赤外線モードで動作します。 赤外線の受光器は、電源の+−は、受信機用の電源から取り、信号線はRC0に接続するようにプログラムされています。 赤外線の送信機は、RC用の送信機のトレーナージャックから信号を取り出して、赤外線で送信するタイプのものを作成しました。 赤外線送受信機の作成は、ページを変えて説明したいと思います。 | |
![]() |
![]() |
|
| 設定モード |
砲塔旋回用サーボのセンター位置を設定・記憶するモードです。 基板の電源を入れる時に、予めプロポの前進後進スティックを一番上に倒しておきます。 この状態で、基板の電源を入れると、機銃・大砲のLEDが点灯して、設定モードで立ち上がります。 プロポの設定によっては、前進後進スティックが一番下の位置で設定モードになる事があります。 設定モードに入ったら、プロポの左スティックの左右のトリムで、砲塔旋回サーボが停止するように調整します。 トリムの調整で砲塔旋回サーボが停止したら、プロポの右のスティックを右か左に倒します。 LEDが消えて設定終了です。 終了後、調整に使った左のトリムはセンターに戻しておきます。 一度設定したセンター位置は、電源を切っても記憶されています。 砲塔旋回用サーボのセンター位置が合ってないと.... 砲塔が、片側しか回らない.... 左右の旋回スピードが極端に違う... と、言った状態になります。 |
|
|
M3スチャートに組込! |
|
基板のサイズがギリギリスチャートに入りそうだったので、組み込んでみました。 ただ、ジャンパーピンを使ったコネクタは高さが高かったので、一部コネクタを変更しています。 RC受信機は使わず、赤外線でコントロールするモードで使っています。 ライトに使ったLEDは、表面実装用のチップLEDを使用しています。 |
| お売りします...が... |
材料費自体は5000〜6000円くらいですが... 一個作るのに....まる2日はかかるので....一個13,000円です....なにせ手作り工芸品?.ですから(^^;;;; もちろん、「ひのき2型」単体の価格で、赤外線送信機やスチャートは含まれていません。 会員の方は、多少安くします。 | |
更新日2005.5.27